Scheduled Notifications

This article explains how to manage and track Scheduled Notifications in Momenta using the enhanced Notifications Tables. These upgrades help Admins efficiently build, review, clone, and monitor communications across Journeys, Cohorts, and Teams.



Overview: What’s New

  • Redesigned notification tables with column customization, filters, and search
  • Drafts, Enabled, and Disabled notifications clearly labeled with tooltips
  • Improved tracking at Journey, Cohort, Team, and Participant levels
  • New Notification Report View with delivery and engagement metrics
  • Bulk export options for audit, reporting, and QA use


Notification Statuses Explained

  • Draft: Saved but not active — safe to edit
  • Published & Enabled: Live and actively monitoring conditions
  • Published & Disabled: Temporarily paused — won’t send

Tooltips: Hover over each status to see clear explanations.


Notification Table Views

  • Journey View: View, create, and clone journey-level notifications
  • Cohort View: View and tailor messages for specific cohorts
  • Team View: Target messages to smaller groups within a cohort
  • Participant View: Audit history of messages received per user
  • Report View: Monitor delivery success, bounce rates, and more


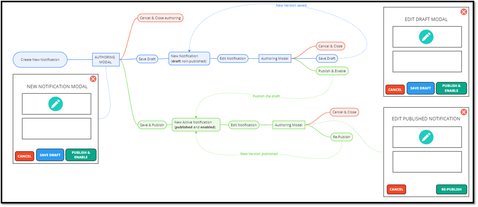
Creating & Managing Notifications

  1. Click New Notification
  2. Select:
    • Audience (Journey, Cohort, Team)
    • Channel (Email / In-App)
    • Primary Condition (Static or Dynamic)
    • Optional Secondary Conditions
  3. Add title, language, and message content
  4. Save as Draft to continue editing, or Save & Enable to publish

You can edit drafts, disable/enable published notifications, or delete them when needed.


Table Features for Tracking

  • Sortable columns: Title, Channel, Type, Status, Last Modified, etc.
  • Pagination and rows-per-page settings for large datasets
  • Click column headers to sort ascending/descending
  • Export table data to Excel or CSV
  • Use the Preview option to review notification content


Filters, Search & Custom Views

Global Search: Searches by content (title, condition text, audience name)

Structured Filters: Use the side filter panel to apply:

  • Audience (Journey / Cohort / Team)
  • Channel (Email / In-App)
  • Status (Draft / Enabled / Disabled)
  • Primary/Secondary Condition Type
  • Language
  • Save / Publish Date Range

Customize visible columns via the layout icon (¤). Use “Clear All” to reset filters quickly.


  • Click the Audience name in the table to jump between Journey, Cohort, and Team views
  • Click a Notification Title to open the detail modal for editing
  • Click the 3-dot menu > View Report for delivery metrics


Delivery Metrics & Notification Report View

Each published notification has a Report View showing:

  • Send Rate, Delivery Rate, Bounce Rate
  • Open/Click rates (if tracked)
  • Delivery by Audience (Journey, Cohort, Team)
  • Participant-level logs

Export Logs: Download Excel files with timestamps, delivery status, and email addresses for audits or stakeholder reviews.


Visual Aids

  • Journey-Level Notification Table View


  • Notification Settings


  • Status Logic Explanation


  • Notification Statuses



  • Notification Report View


  • Creating a New Notification



  • Participant Notification Report View



Was this article helpful?

That’s Great!

Thank you for your feedback

Sorry! We couldn't be helpful

Thank you for your feedback

Let us know how can we improve this article!

Select at least one of the reasons

Feedback sent

We appreciate your effort and will try to fix the article